互动
最近评论
标签
寻找感兴趣的领域
游戏3 WiFi1 激活2 驱动程序3 保修18 安装教程26 bios设置24 教程41 游戏2 系统22 酷冷至尊2 英雄联盟0 虚拟化6 网络4 绝地求生PUBG0 电脑软件24 视频教程36 泰坦军团21 DLSS1 开机故障3 三角洲行动1 磁盘清理1 BIOS更新11 上网问题5 PCIE设置3 故障排查34 电脑硬件9 热门14
文章
  • 十月 2025
    1 篇
  • 九月 2025
    20 篇
  • 八月 2025
    29 篇
  • 七月 2025
    32 篇
  • 六月 2025
    32 篇
  • 五月 2025
    20 篇
  • 四月 2025
    97 篇
  • 微信
    微信
  • 支付宝
    支付宝
功能
显示模式
标签
游戏3 WiFi1 激活2 驱动程序3 保修18 安装教程26 bios设置24 教程41 游戏2 系统22 酷冷至尊2 英雄联盟0 虚拟化6 网络4 绝地求生PUBG0 电脑软件24 视频教程36 泰坦军团21 DLSS1 开机故障3 三角洲行动1 磁盘清理1 BIOS更新11 上网问题5 PCIE设置3 故障排查34 电脑硬件9 热门14
Tomatoの小栈
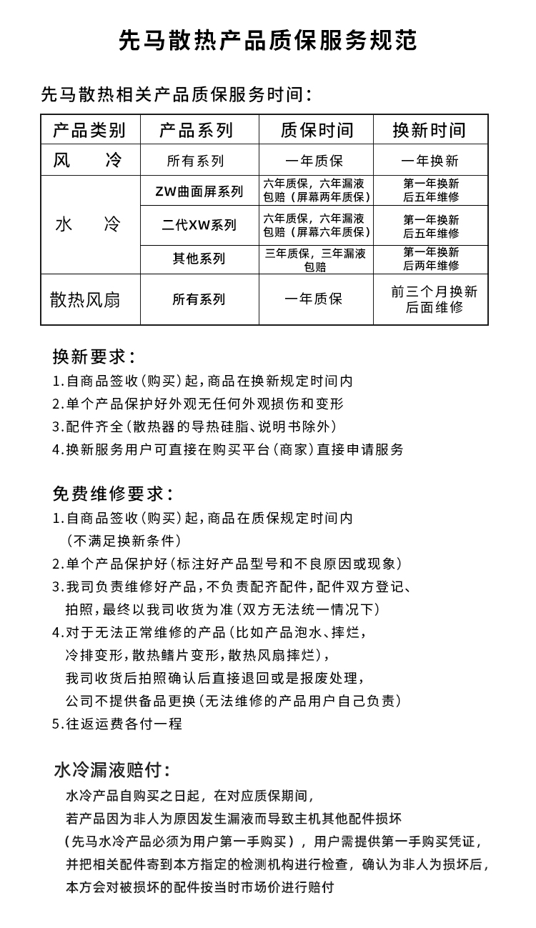
先马散热器产品质保服务
🏡首页
📖知识库
📪留言板
🪢友链
✨关于
登录
0
cover
散热器
保修

先马散热器产品质保服务

Tomato 字数: 1333 阅读耗时: 3 分钟 2025/08/15 博客独享 热度: 24 评论: 0

Tomatoの小栈
分享设计与科技生活
打赏作者
    感谢你赐予我前进的力量
    • 微信
      微信
    • 支付宝
      支付宝
    赞赏者名单
    因为你们的支持让我意识到写文章的价值🙏
使用手机访问这篇文章
保修 18
cover
上一篇
如何开启Windows系统隐藏的卓越性能模式
cover
下一篇
什么是 Resizable BAR,如何启用它?
阅读建议
cover
2025-10-23
技嘉主板使用水冷温度高的问题解决方法
cover
2025-09-24
酷冷至尊水冷散热器漏液补偿条例

评论
匿名评论 隐私政策
你无需删除空行,直接评论以获取最佳展示效果
你好啊!我是
Tomatoの小栈
🤖️ 数码科技爱好者, 🔍 分享与热心帮助, 🏠 智能家居小能手, 🔨 设计开发一条龙, 🤝 专修交互与设计, 🏃 脚踏实地行动派, 🧱 团队小组发动机, 💢 壮汉人狠话不多
了解更多
文章目录
最近发布
技嘉主板使用水冷温度高的问题解决方法
技嘉主板使用水冷温度高的问题解决方法 2025-10-23 10:07:14
显卡常见问题问答
显卡常见问题问答 2025-09-24 20:41:35
AX电竞叛客显卡保修政策
AX电竞叛客显卡保修政策 2025-09-24 20:25:21
酷冷至尊水冷散热器漏液补偿条例
酷冷至尊水冷散热器漏液补偿条例 2025-09-24 20:16:58
酷冷至尊电源保修政策和因电源造成其他配件受损处理方案
酷冷至尊电源保修政策和因电源造成其他配件受损处理方案 2025-09-24 20:10:50
游戏3 WiFi1 激活2 驱动程序3 保修18 安装教程26 bios设置24 教程41 游戏2 系统22 酷冷至尊2 英雄联盟0 虚拟化6 网络4 绝地求生PUBG0 电脑软件24 视频教程36 泰坦军团21 DLSS1 开机故障3 三角洲行动1 磁盘清理1 BIOS更新11 上网问题5 PCIE设置3 故障排查34 电脑硬件9 热门14

  • 十月 2025
    1篇
  • 九月 2025
    20篇
  • 八月 2025
    29篇
  • 七月 2025
    32篇
  • 六月 2025
    32篇
  • 五月 2025
    20篇
  • 四月 2025
    97篇

文章数 :
232
访问量 :
31683
建站天数 :
2025-03-20
©2025 - 2025 By Tomatoの小栈
本网站由   tencent_cloud   提供CDN加速/云存储服务 订阅 关于 鄂ICP备2025109793号-1
复制选中文本
粘贴文本
引用到评论
新窗口打开
复制链接地址
复制此图片
下载此图片
新窗口打开图片
站内搜索
百度搜索
播放音乐
切换到上一首
切换到下一首
查看所有歌曲
复制歌名
随便逛逛 博客分类 文章标签
复制地址
关闭热评
深色模式
轉為繁體